平博pinnacle平台
首页
关于平博pinnacle平台
关于平博pinnacle平台
浙江平博pinnacle平台(原上虞市建设风机厂)是暖通风机装备集中解决方案的制造商+服务商。公司创始于上世纪90年代,现座落于素有品质之都、创新之城、孝德之邦美誉的上虞。
查看详情
公司简介
平博pinnacle平台优势
企业文化
组织结构
产品中心
产品总览
消防风机系列
管道加压、送排风系列
管道、边墙轴流风机系列
管道式、诱导喷流式风机系列
屋顶风机系列
一般用途离心风机
高压离心风机
换气扇、排风扇
SDS系列隧道射流风机
风阀、消声、风口系列
风机专用减震设备
风机安装、维护与保养说明
新闻中心
新闻中心
20余年风雨兼程,平博pinnacle平台初心不改!平博pinnacle平台人深知为客户创造价值是平博pinnacle平台存在的唯一理由,也是平博pinnacle平台的核心竞争力。
查看详情
公司新闻
媒体关注
行业动态
生产设备
客服中心
工程案例
联系平博pinnacle平台
网站首页
关于平博pinnacle平台
产品中心
新闻中心
生产设备
客服中心
工程案例
联系平博pinnacle平台
您当前位置:
首页
>
产品中心
> 产品详情
产品详情
风机装备+气体调节装备的集成制造商与服务商
产品列表 LIST
消防风机系列
HTFC(DT)系列消防(通风)两用柜式离心风机
HTFC-V系列消防(通风)两用柜式离心风机
HTFC-G系列高效低噪声柜式离心风机
HTFC-T系列低噪柜式离心风机
HTF系列轴流式消防排烟风机
PYHL-14A(HTF-B)系列轴流式消防排烟风机
HTF-D系列(低压型)轴流式消防排烟风机
管道加压、送排风系列
SJF系列高效节能混(轴)流风机
SWE、HL3-2A系列轴(混)流风机
TGXF系列斜流风机-
管道、边墙轴流系列
DTF系列可变翼型轴流风机
DZ系列轴流风机-
CDZ系列低噪轴流风机
T35(40)-11系列轴流风机
DFBZ(XBDZ)系列新型低噪声壁式轴流风机
DWEX边墙风机
管道式、诱导喷流式系列
GDF离心式管道风机
DPT静音管道风机
YDF系列喷流诱导风机
屋顶风机系列
DWT-1轴流式通风(消防)两用屋顶风机
RAF全铝制通风(消防)两用屋顶风机
RTC离心式铝制屋顶风机
离心通风机
4-70(72)、4-79、SS4-79(双速)系列离心通风机
4-68系列离心通风机
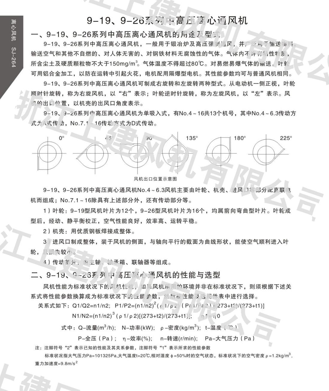
9-19、9-26系列中高压离心通风机-
换气扇(排风扇)
BPT系列吸顶式房间通风器
APB系列侧壁式通风换气扇
SDS系列隧道射流风机
风阀、消声器、风口系列
风机专用减振设备
风机安装、维护、使用说明
关于平博pinnacle平台
平博pinnacle平台优势
企业文化
组织结构
产品中心
消防风机系列
管道加压送排风..
管道、边墙轴流..
管道式、诱导喷.
屋顶风机系列
一般用途离心风机
新闻资讯
技术文章
行业新闻
行业动态
联系平博pinnacle平台
联系方式
诚招代理
售后与服务热线:
400 0906 998
关注平博pinnacle平台风机
浙江平博pinnacle平台风机有限公司 版权所有 @2012 浙ICP备